当国家综合立体交通网主骨架建成率超过90%,服务着全国约90%的经济和人口总量时,“人享其行、物畅其流”已从愿景化为中国大地上每天的真实图景。“十四五”期间,平均每天约有1.8亿人次跨区域出行、1.6亿吨货物高效流转,一个规模庞大、内畅外联的“流动中国”已然成型。
值此“十四五”圆满收官、“十五五”即将启幕之际,2026年全国交通运输工作会议于12月22日开幕,为下一程发展锚定航向。纵观全国,一个由广东、福建、湖南、海南、江西、广西六省及香港、澳门两个特别行政区组成的“六省两区”矩阵,不仅以其差异化的答卷丰富了这幅画卷,更在会议上展现出面向未来的协同雄心,共同指向“一体化融合、数智化升级”的新发展范式。

全国基座:
一张现代化综合立体交通网 ▼
“十四五”时期,中国建成了全球最大的高速铁路网、高速公路网和邮政快递网,交通运输事业取得了历史性成就。一组组数据勾勒出世界级交通强国的基础轮廓:
网络规模全球领先:截至2024年底,全国铁路营业里程达16.2万公里,其中高铁里程4.8万公里,占世界高铁总里程的70%以上;公路总里程达549万公里,高速公路里程19.1万公里,覆盖了全国99%的20万以上人口城市。

主骨架基本贯通:作为国民经济循环的动脉,“6轴7廊8通道”国家综合立体交通网主骨架已基本贯通,连接了全国超过80%的县级行政区。
服务品质飞跃提升:公众出行实现了从“走得了”向“走得好”的深刻转变。高铁和民航成为快速出行首选,自驾则占据了跨区域人员流动量的七成以上。同时,通过发展多式联运、优化运输结构,2024年全社会物流成本节约超过4000亿元,有效服务了实体经济发展。
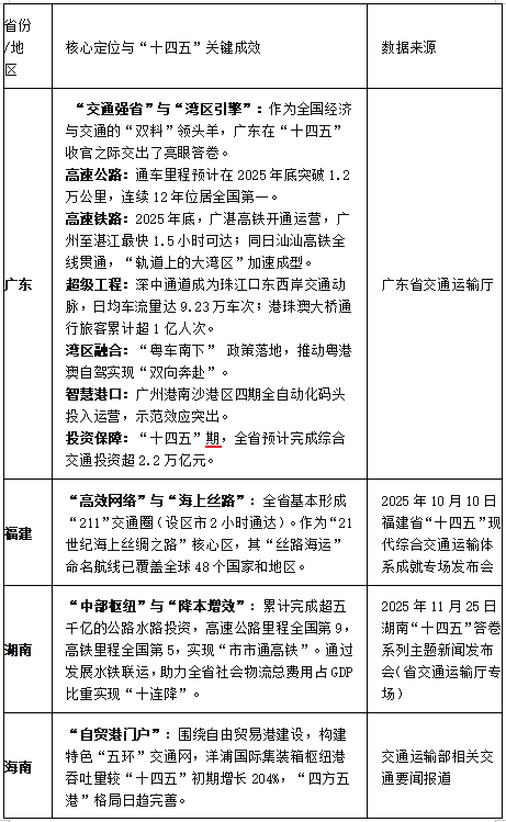
在这张宏大的国家交通网络中,由广东、福建、湖南、海南、江西、广西六省及香港、澳门两个特别行政区组成的“六省两区”,以其地缘的连贯性和功能的互补性,形成了一个内涵丰富的交通发展样本集群,为我们观察全国交通发展提供了区域视角。

注:
1.上表按行政区划排序。
2.以上数据均为官方公布数据,空格为未公布数据。
3.标*数据为新改建数据。
4.标△数据为八车道里程数据。
5.标◎数据为含一级公路数据。
区域聚焦:
“六省两区”的差异化答卷与战略担当 ▼
在全国统一的战略蓝图下,“六省两区”因其地缘的连贯性(串联东南沿海与中部腹地)和功能的互补性(兼具内陆枢纽、沿海门户与国际窗口),形成了一个内涵丰富的交通发展样本集群。它们交出的“期末答卷”,不仅体现了规模增长,更凸显了服务国家战略、探索发展新质的独特路径。


“十四五”收官!各省份公路建设成绩汇总收官答卷!7省份晒“十四五”公路成绩单
纵观上表,“六省两区”的发展呈现出一个清晰的逻辑演进:从规模扩张(如广东、湖南的里程领先),到效率提升(如福建的“211”交通圈、湖南的物流降本),再到功能创新与战略承载(如海南的自贸港物流、广西的国际通道、港澳的国际融合)。它们共同面对的下一阶段核心命题,正是如何将庞大的实体网络与数字智能技术深度融合,从而解决更复杂的系统效率、安全保障与可持续发展问题。
未来交汇:
从“六省两区”协同到全国引领,以“数智融合”回应新命题
“六省两区”的成就与规划,精准呼应了2026年全国交通运输工作会议的核心部署。会议明确,“十五五”时期将着力推进一体化融合、安全化提升、数智化升级、绿色化转型。这标志着交通运输发展的核心动能,正从传统的规模驱动,转向以科技创新为主导的“质效”驱动。

1. 明确的产业升级路径
交通运输部已启动“人工智能+交通运输‘十百千’创新行动”,并明确将在“十五五”期间全面部署落地包括大通道货车智能驾驶、内河货运船舶自主编队航行等在内的 “六大创新工程” 。这为广东探索人工智能赋能、广西推进基础设施数智化改造等地方实践,提供了清晰的国家级技术蓝图和项目牵引。

2. 迫切的协同创新需求
各省的发言揭示了一个共同趋势:未来的竞争与合作,愈发依赖于跨区域、跨方式的系统集成能力。例如,河南提出 “加强跨区域统筹布局、跨方式一体衔接” ,辽宁强调“既要做优增量也要提质存量”,加快传统基础设施更新。这些分散但同源的需求,正是推动区域从“物理拼接”走向“化学融合”的内在动力。

3. “六省两区”协同的平台化实践
在这一进程中,“六省两区”作为一个协同整体的概念愈发清晰。这一概念并非空穴来风,它直接源于即将于2026年在广州举办的“粤港澳大湾区智慧交通科技创新大会暨成果展”的组织架构。此次盛会汇聚了上述六省两区最具影响力的交通行业学/协会作为联合主办或支持单位,天然形成了一个跨地域的产业协作联盟。粤港澳大湾区因其市场化程度高、创新要素集中、且地处“六省两区”联动枢纽,天然具备成为“创新解决方案策源地与试验场”的优势。定于2026年在广州举办的“粤港澳大湾区智慧交通科技创新大会暨成果展”,正是响应这一号召、服务于跨区域需求对接与产业协同的高能平台。它旨在将六省两区丰富的应用场景、迫切的需求清单,与全球的前沿技术、解决方案进行系统性汇聚与匹配。
结论
“六省两区”亮眼的“十四五”成绩单,是过去五年中国交通强国建设的生动缩影;而它们在2026年全国交通运输工作会议上透露的“十五五”蓝图,则共同指向一个以科技创新为内核、以智慧协同为脉络的崭新阶段。这正是2026年粤港澳大湾区智慧交通科技创新大会暨成果展应运而生的时代背景。
该展会定于2026年6月24日至26日在广州举行,主题为“数智融合,引领交通新未来”。其组织架构本身,就深刻体现了区域协同的理念——大会由广东省公路学会、广东省交通集团有限公司等机构主办,并汇聚了福建、湖南、海南、广西、江西、深圳等省公路学会及香港公路学会、香港工程师学会、澳门工程师学会作为联合主办,天然构成了一个跨地域的产学研协作联盟。
