中共广东省委 广东省人民政府印发《广东省综合立体交通网规划纲要》

发布时间:2022-2-21 2:09:11

近日,中共广东省委、广东省人民政府印发《广东省综合立体交通网规划纲要》并发出通知,要求各地区各部门结合实际认真贯彻落实,全文如下。

为深入贯彻落实《中共中央、国务院关于印发〈国家综合立体交通网规划纲要〉的通知》精神,构建现代化高质量综合立体交通网,加快建设交通强省,现结合我省实际编制本规划纲要。规划期为2021年至2035年,远景展望到本世纪中叶。

一、总体要求

(一)指导思想。坚持以习近平新时代中国特色社会主义思想为指导,全面贯彻党的十九大和十九届二中、三中、四中、五中全会精神,深入贯彻习近平总书记对广东系列重要讲话和重要指示批示精神,立足新发展阶段,贯彻新发展理念,构建新发展格局,充分把握粤港澳大湾区、深圳中国特色社会主义先行示范区“双区”和横琴、前海两个合作区建设重大机遇,更加注重质量效益、一体化融合、创新驱动,打造一流设施、技术、管理、服务,推动交通高质量发展,构建便捷顺畅、经济高效、绿色集约、智能先进、安全可靠的现代化高质量综合立体交通网,为广东在全面建设社会主义现代化国家新征程中走在全国前列、创造新的辉煌提供有力支撑。

(二)基本原则

——服务大局、开放发展。服务全面建设社会主义现代化国家大局,支撑打造新发展格局战略支点,以更加开放的姿态打造外联内畅、互联互通的综合立体交通网。立足“一核一带一区”区域发展格局要求,深度融入“一带一路”建设,谋划推动各区域交通协同发展。

——优化结构、统筹融合。坚持系统观念,加强规划统筹,推进运输结构优化调整,实现供给和需求更高水平的动态平衡。推动融合发展,加强交通运输资源整合和集约利用。强化衔接联通,提升综合交通运输整体效率。

——绿色创新、安全发展。落实碳达峰、碳中和要求,鼓励绿色出行,加快形成绿色低碳运输方式,推进交通运输发展模式从高速发展转向高质量发展。以先进信息技术赋能交通基础设施,推动新型基础设施建设。统筹发展和安全,加强交通运输安全与应急保障能力建设。

(三)发展目标

到2035年,全面建成发达的快速骨干网、完善的普通干线网、广泛的通达基础网,综合运输通道和枢纽体系更加高效可靠,运输服务更加优质便捷,统筹融合和高质量发展跃上新水平,“12312”出行交通圈(珠三角地区内部主要城市间1小时通达、珠三角地区与粤东粤西粤北地区2小时通达,与国内及东南亚主要城市3小时通达,与全球主要城市12小时左右通达)和“123”快货物流圈(国内1天送达,东南亚主要城市2天送达,全球主要城市3天送达)全面实现,交通强省基本建成。交通基础设施网络、综合运输服务水平、交通体系高质量发展等方面位居全国前列,粤港澳大湾区综合交通发展水平进入全球先进行列。

展望2050年,新技术、新业态加快发展,综合立体交通网向更高质量、更高效率、更高品质迈进,粤港澳大湾区综合交通发展水平全球领先,交通强省全面建成。

二、构建综合立体的交通发展新格局

(一)打造完善的综合立体交通网

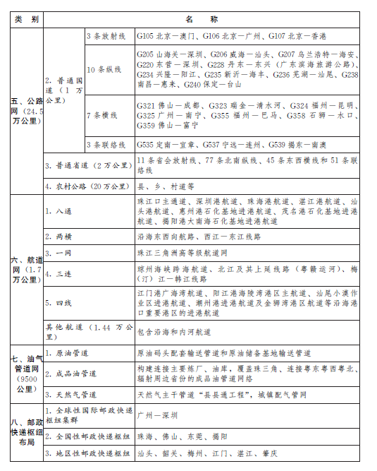
全省综合立体交通网连接所有镇级以上行政区、口岸、国防设施、交通枢纽、主要景区,以统筹融合为导向,着力补短板、重衔接、优网络、提效能,更加注重存量资源优化利用和增量供给质量提升,完善铁路网、公路网、油气管道网、邮政快递网,提升水运网、民航网,构建以铁路为主干、公路为基础,水运、民航、管道比较优势充分发挥的综合立体交通网。到2035年,全省综合立体交通网总规模约28.2万公里。其中,铁路约1.1万公里,公路约24.5万公里,高等级航道1800公里,油气管道约9500公里。沿海主要港口5个、内河主要港口3个,民用运输机场15个,邮政快递枢纽11个。

(二)建设高效率的综合立体交通网主骨架

综合立体交通网的主骨架由两种以上交通方式线路组成,承担全省主要客货运输需求。依据区域发展和国土空间开发保护格局,结合交通运输发展和区位特点,构建“三横六纵两联”综合立体交通网主骨架。

1.“三横”

沿海通道:自福建进入广东,经潮州、汕头、揭阳、汕尾、惠州、深圳、东莞、广州、中山、江门、珠海、阳江、茂名、湛江,至广西。

沪广—西江通道:自福建进入广东,经梅州、河源、广州、佛山、肇庆、云浮,至广西。

汕昆横向通道:粤北生态发展区横向通道,经河源、韶关、清远,至广西。

2.“六纵”

京港澳通道:自湖南进入广东,经韶关、清远、广州、东莞、深圳、佛山、江门、中山、珠海,至香港、澳门。

京深港通道:自江西进入广东,经河源、惠州、东莞、深圳,至香港、澳门。

粤贵川通道:起自粤港澳大湾区,经珠海、中山、江门、广州、佛山、肇庆,至广西,连接成都。

粤湘渝通道:起自粤港澳大湾区,经珠海、中山、江门、广州、佛山、清远,至湖南,连接重庆。

二湛通道:自广西进入广东,经湛江,连接海南自由贸易港。

粤东北上通道:起自汕潮揭都市圈,经汕头、潮州、揭阳、梅州,至江西。

3.“两联”

汕尾北上通道:经汕尾、河源。

粤西北上通道:经湛江、茂名。

(三)建设多层级一体化的综合交通枢纽体系

构建“2+3+8+8”多层级枢纽城市体系。打造广州、深圳国际性综合交通枢纽城市,提升综合交通功能和能级,强化全球资源配置、国际人员交往、物流中转集散的中枢功能,牵引带动全省枢纽城市梯次发展。打造珠海、汕头、湛江3个全国性综合交通枢纽城市,提升跨区域人员交流和物资中转集散功能,建设国家级客货流转换中心。推进佛山、韶关、梅州、惠州、东莞、中山、江门、肇庆等8个区域性综合交通枢纽城市和其他8个一般性综合交通枢纽城市建设。

打造衔接高效的综合客运枢纽城市。加强广州、深圳等市轨道交通与机场规划布局的衔接,携手香港、澳门建设具有国际影响力的粤港澳大湾区客运枢纽集群。推进粤东城际铁路网建设,推动汕头、潮州、揭阳客运同城化发展,联动梅州、汕尾实现共同发展。推进粤西地区重大交通枢纽设施共建共享,推动阳江、湛江、茂名等市一体化发展,增强区域发展能级。支持韶关、河源、清远、云浮等市根据发展需要,建设以机场和铁路站为主体、多种运输方式协同发展的客运枢纽体系。

打造一体协同的货运枢纽城市。推动广州、深圳海陆空三港联动发展,携手香港共建世界级国际货运枢纽城市。推动珠海(联动澳门)、佛山、惠州、东莞、中山、江门、肇庆等地建设综合性、联运型货运枢纽,强化货运枢纽建设与产业发展协同,共建粤港澳大湾区货运枢纽集群。支持汕头、韶关、河源、湛江发挥区位通道优势,建设大型化、专业化货运枢纽。支持梅州、汕尾、阳江、茂名、清远、潮州、揭阳、云浮等市明确货运枢纽城市主导发展方式,强化货运要素资源集聚,加快提升货运枢纽城市能级。鼓励层级定位不同、主导发展方式相近的毗邻城市共同规划建设货运枢纽,共同提升集群效应。

(四)完善服务新发展格局的运输网络

构建服务国际大循环的国际运输通道。打造以机场、港口、铁路枢纽为基点,海陆空多方式协同发展的国际运输通道布局。以发展港口外贸航线为重点,打造经太平洋、印度洋和大西洋,通达世界主要贸易港口的海上运输网络;以中欧班列为重点,打造经陆路至欧洲、蒙古(俄罗斯)、东南亚、南亚、中亚(西亚)的陆路物流通道和经济走廊;依托粤港澳大湾区世界级机场群,通过开辟直达全球枢纽机场和重要城市的航线,打造至东南亚、东北亚、欧洲、北美洲、南亚(中亚、西亚)、非洲、大洋洲的空中运输通道。

构建支撑国内大循环的国内运输网络。落实国家综合立体交通网主骨架,建设粤港澳至京津冀、长三角、成渝3条极轴,西部陆海、广昆2条走廊以及二湛通道。提升粤港澳大湾区至滇中(北部湾)、海南自由贸易港的通道能力。优化完善粤港澳大湾区内部运输网络,促进人流物流畅通。加快构建能力充分、安全可靠的多层次立体化运输通道,确保产业链、物流链运输高效安全。

三、建成高效便捷的综合交通枢纽系统

(一)建设开放引领的世界一流港口群

构建“一核两极”港口布局。以区域港口集群为基本形态,构建以珠三角港口集群为核心,以粤东港口集群、粤西港口集群为发展极的区域港口空间布局,携手港澳共建粤港澳大湾区世界级港口群,引领全省港口提升国际竞争力。形成广州港、深圳港、珠海港、汕头港、湛江港、佛山港、肇庆港、清远港为主要港口,其他港口为地区性重要港口的发展格局。

全力推动世界一流港口建设。推动广州港、深圳港建成世界一流港口,全省港口总体达到世界一流水平。强化主要港口的核心地位,充分发挥沿海主要港口对外贸物资和大宗能源、原材料运输的重要支撑作用,增强航运综合服务功能,提高港口现代化水平,创新运输组织模式,提升港口枢纽整体服务效能和辐射范围。推动地区性重要港口协同发展,突出比较优势、产业特色、运输专长,与主要港口形成优势互补、协同高效的港口发展格局。大力发展以港口为枢纽的多式联运,构建立足粤港澳、辐射亚太、面向全球的水上物流大通道。

(二)建设功能协同的全球卓越机场群

构建“3+4+8”民用运输机场布局。合力提升粤港澳大湾区航空枢纽功能和国际竞争力,携手香港、澳门共建世界级机场群。打造以广州白云、深圳宝安、珠三角枢纽(广州新)3个机场为核心,面向全球的国际航空枢纽机场;完善以珠海金湾、惠州平潭、揭阳潮汕、湛江吴川4个机场为重点,面向全国的区域枢纽机场;有序推进韶关丹霞、梅州梅县、阳江、云浮、怀集、连州、河源和汕尾等8个支线机场规划建设。研究深圳宝安机场溢出效应,通过多种方式增加有效供给。

优化全省运输机场功能定位。巩固广州白云、深圳宝安机场国际航空枢纽地位,拓展珠三角枢纽(广州新)机场的国际航空枢纽功能,完善国际航线网络,增强机场间的高效连通和协同发展。提升珠海金湾、惠州平潭、揭阳潮汕、湛江吴川机场区域枢纽功能,强化与国内主要城市航空运输联系。逐步明确支线机场功能定位,强化与枢纽机场功能协同。

积极推进通用机场和直升机起降点建设。构建以珠三角地区为核心,覆盖粤东粤西粤北地区的通用机场布局,满足公务飞行、城市巡逻、应急救援、森林航空护林、海上搜救、休闲旅游等通航飞行需求。构建以公共服务为主体,覆盖全省各市县的直升机起降点布局,支持具备条件的医院、学校、林区、景区、交通枢纽、高层建筑等建设直升机起降点。逐步完善飞行服务站等配套设施规划建设,提升低空飞行服务保障体系能力。

(三)建设面向港澳的互联互通口岸群

推进面向港澳的口岸基础设施建设,完善口岸交通集疏运体系,实现与港澳更高水平的软硬“双联通”。优化粤港澳大湾区口岸功能定位,积极推进深圳皇岗、罗湖、深圳湾、沙头角及珠海拱北等老口岸改造升级,完善口岸功能。完善口岸联系珠三角核心城市的快速交通体系,形成以轨道交通、高速公路、城市快速路等为主体的口岸集疏运体系,加密内地机场与港澳机场的航班、航线。提升口岸通关能力和通关便利化水平。推动莲塘口岸24小时通关,启用港珠澳大桥珠海公路口岸珠澳货运车辆通关功能。推广“水上巴士”和“合作查验、一次放行”、“一站式”通关模式。完善粤港跨境货栈模式,推进香港机场与广州南沙保税港区空陆联运。逐步推进游艇码头对港澳籍游艇开放。

(四)建设铁路主导的综合交通枢纽群

构建“2+3+4”铁路枢纽布局。形成以广州、深圳为全国性铁路枢纽,珠西、汕潮揭、湛茂为区域性铁路枢纽,韶关、梅州、惠州、东莞等为地区性铁路枢纽的“2+3+4”铁路枢纽布局。促进枢纽城市内各客站合理分工及高效互联互通,推动实现干线铁路、城际铁路、市域(郊)铁路和城市轨道交通“四网融合”以及与机场高效衔接,加强大型枢纽客站内便捷换乘中心建设,强化管理协同,提高服务一体化和换乘便利化。完善铁路货运枢纽集疏运体系,拓展多式联运、高效换装转运等功能,推进“外集内配、绿色联运”现代铁路物流体系建设。

四、构建完善的综合立体交通网络

(一)构建多网融合的轨道交通网

加快干线铁路网建设。构建“六纵两横”高速铁路干线格局,完善“五纵三横”普速铁路干线,贯通沿海、包(银)海等国家级高铁通道,强化与长三角、京津冀、成渝、长江中游、北部湾等城市群和海南自由贸易港的联通,构建以粤港澳大湾区为核心,联系粤东粤西粤北地区并对外延伸辐射的干线铁路出省通道格局。

完善城际铁路网。构建以广佛、深港、珠澳三大发展极为核心,以广深港、广珠澳、跨珠江口三大主轴为集聚的城际铁路网,打造“轨道上的大湾区”。加快形成粤东城际铁路主骨架。研究粤西地区利用既有铁路提质改造开行城际或市域(郊)列车。研究连通北部生态发展区重要客运枢纽和重点景区的特色慢游城际铁路网。

发挥支线铁路服务功能。强化支线铁路货运功能,推动货运铁路连通工业园区、物流集聚区,有效降低物流成本,提高物流效率。打通沿海经济带重要港口与铁路沿线腹地的便捷通道,主要港口重要港区规划建设疏港铁路,完善铁水联运体系。

构建都市圈轨道交通网。推进粤港澳大湾区城际铁路建设规划中市域(郊)功能突出的城际铁路项目,支撑都市圈内城市同城化发展。推动市域(郊)铁路网发展,谋划建设广州、深圳、珠西、汕潮揭、湛茂都市圈市域(郊)铁路。完善广州、深圳、佛山、东莞等城市轨道交通网,在具备建设条件的城市谋划建设城市轨道交通。

(二)构建外联内畅的干线公路网

完善高速公路网。推进粤港澳大湾区跨江跨海高速公路及其延伸线路建设,加密粤东粤西粤北地区出省通道,实现广东与各陆路相邻省份之间有6条以上高速公路;完善五大都市圈高速公路网络,推进高速公路拥堵路段扩容改造,加强易堵缓行收费站扩能治理,提高都市圈内城市互联互通水平;加强高速公路与城市路网、主要综合交通枢纽、重点景区衔接,优化完善高速公路互通立交设置。

优化国省干线网。逐步消除干线瓶颈路段,推进穿城镇路段改线、交通量较大的低等级路段升级改造、规划待建路段开工建设。提高省际、市际、县际路段通行能力,完善对旅游景区、产业园区等的覆盖,建设滨海旅游公路、南岭生态旅游公路等,提升普通国省干线整体服务水平。

提升农村公路网。建设“四好农村路”,持续推进路网提档升级,加强县、镇、村互联互通,降低节点间迂回;提高“通村畅乡”能力,消除农村地区对外交通瓶颈,加强农村公路与普通国省干线衔接,提升建制村通双车道公路服务水平。推进农村公路建设项目更多向进村入户倾斜,做好农村公路与村内道路的衔接,将符合要求的村内道路纳入农村公路规划建设。

(三)构建通江达海的干线航道网

打造江海联运、辐射全球的水运网络,与多种运输方式衔接形成综合交通体系。提升沿海航道通航能力,适应全球船舶大型化趋势,满足世界最大货运船舶进出港需要和沿海大型综合性港区发展需要;拓展和延伸内河高等级航道,实现内河高等级航道通达沿线各地级市,口门航道等级适应港口发展,实现内河港口与沿海港口高效衔接,形成内外联通、干支衔接的全省航道“一张网”。研究推动赣粤运河等水系沟通工程。

(四)建设能力充裕的油气管道网

加强原油码头配套输送管道和原油储备基地输送管道建设,完善炼化基地成品油外输管道,服务炼厂和储备需求。推进粤湘赣成品油管道建设,推动成品油管道互联互通,形成连接主要炼厂和油库,覆盖珠三角、连接粤东粤西粤北、辐射周边省份的成品油管道网络。加快建设茂名—阳江、云浮—新兴、惠州—海丰、珠中江、琼粤等天然气主干管网,提高全省天然气利用水平。加快建设天然气主干管道“县县通工程”。加快城镇配气管网建设,有序向重点城镇延伸。

(五)建设普惠高效的邮政快递网

构建多层次邮政快递枢纽体系。加快构建以城市群为龙头、重点城市为核心的“1+4+6”邮政快递枢纽体系。加强全球网络布局,将广州—深圳打造为全球性国际邮政快递枢纽集群,重点发展联通周边国家及洲际的国际枢纽功能。将珠海、佛山、东莞、揭阳打造成全国性邮政快递枢纽,重点发挥辐射全国的枢纽集散功能。将汕头、韶关、梅州、江门、湛江、肇庆打造为地区性邮政快递枢纽,发挥省内枢纽的集散功能。

完善多元化国际寄递通道。构建以广州、深圳为骨干节点,立足粤港澳大湾区、面向全球的海陆空综合立体邮政服务网络。加快建设联系东盟的陆路寄递大通道,打通面向日韩、南亚、欧美等远程区域的寄递通道。加密国际寄递航线,深耕北美、西欧、东盟等市场,在中亚、西亚、东欧、俄罗斯等国家和地区加强仓储布局,提高国际邮件快件覆盖范围。推进省内中欧班列运邮通道建设,提升中欧班列运邮能力。

建设高效率国内寄递网络。加快建设粤港澳大湾区联通京津冀、长三角、成渝城市群的国内寄递主骨架网络。完善香港—深圳、广州—佛山、澳门—珠海三极辐射的寄递骨架网络建设。巩固提升粤港澳大湾区联通沿海经济带东西两翼之间的寄递通道能力,支持粤东粤西粤北地区建设对外区域寄递通道,推进农村地区寄递网络建设,加快形成层次清晰、时效显著的寄递通道和网络。

五、推进综合交通融合发展

(一)综合交通方式一体化融合

建设集约高效的综合立体交通走廊。加强土地、水域、空域等空间资源节约集约利用,提高用地、用海及港口岸线资源利用效率。统筹规划综合交通线位廊道,鼓励建设公铁复合型通道,支持改扩建工程充分利用既有线位。研究推进狮子洋、莲花山、深珠等复合型通道规划建设,推进机荷高速公路等项目改扩建向“立体化”发展。统筹安排城市新区和环境敏感区域的过境和市内通道。

建设一体融合的枢纽节点体系。统筹规划综合交通枢纽设施,推动不同交通方式站场集中布局、空间共享、立体换乘。推进新建综合客运枢纽一体化设计建设,高效衔接多种运输方式。加快既有综合客运枢纽设施功能改善和整合提升。统筹考虑各层次轨道交通资源共享、高效联通。建设一批依托主要港口、机场、口岸、铁路物流基地的多式联运货运枢纽。发挥小城市、中心城镇的节点作用,加强城乡客货运输站场建设,完善城乡物流节点,提高物流配送效率。

推动城市内外交通有效衔接。推动干线铁路、城际铁路、市域(郊)铁路融合建设,做好与城市轨道交通衔接协调,实现设施互联、换乘便捷、票制互通、安检互认、信息共享、支付兼容。推动城镇密集地区国省干线与城市道路融合发展。加强铁路、公路、水运客运枢纽及机场与城市公交网络系统有机整合,引导城市沿大容量公共交通廊道合理、有序发展。

推动运输组织一体融合发展。依托综合客运枢纽,打造联程联运客运服务体系。推进铁路、公路、水运、民航、邮政快递等运输服务信息共享、标准互认、结算平台互通,强化运输组织协同,打造旅客联程联运“一票制”和货物多式联运“一单制”。以铁水联运、江海联运为重点,优化港口货物运输组织。加快发展空陆联运,拓展货运航线航班,支持发展“卡车航班”业务。加快推进空铁联运体系建设,打造“航空+高铁”快速货运系统。

(二)综合交通区域一体化融合

构建区域交通协调发展格局。加快完善东西两翼联通珠三角地区高速铁路通道,构建粤北地区铁路运输通道,优化粤东粤西粤北通道布局,提升综合交通运输互联互通水平。完善东西两翼综合交通运输体系,加快水运、铁路、民航等基础设施建设,提升汕头、湛江省域副中心城市交通辐射带动能力,加强与海南自由贸易港联动。以通道、枢纽引导产业布局、空间开发,推动重点城镇连片发展。

推进粤港澳大湾区交通运输一体化发展。完善大湾区快速交通网络,以连通港澳和珠江口东西两岸为重点,构建以高速铁路、城际铁路和高速公路为主体的快速交通网络。立足粤港澳大湾区城际铁路公交化运营发展方向,逐步统一城际铁路票务系统。提升大湾区港口群协同能力。优化大湾区机场群布局,推进空域协同。深入实施公交优先发展战略。

(三)交通运输与相关产业融合发展

推进交通运输与邮政快递融合发展。推进在民航、铁路等交通枢纽同步建设邮政快递处理设施,新建交通枢纽统筹考虑布局邮政快递分拨中心等设施,畅通快件进出通道。优化邮件快件“上机上铁”流程,推动运输器具标准化。鼓励交邮合作,加快农村客货邮融合发展。

推动交通运输与制造商贸业深度融合。推进交通运输向现代物流产业链上下游延伸,以运输链带动产业链发展,打造交通枢纽经济、廊道经济。提升高速公路服务区功能,打造服务区新的经济增长点。推动交通运输、商贸流通、电子商务、邮政快递等资源共享共建,建设集运输、仓储、配送、信息、展销等为一体的综合物流服务基地,打造智能物流共享经济、平台经济等新业态。

推进交通运输与旅游融合发展。推进交通基础设施由单一交通功能向兼顾生态、旅游等复合功能发展,打造旅游公路、绿色航道、特色服务区等绿色交通基础设施。强化“快进慢游”功能,加强交通干线与主要旅游景区的衔接。支持红色旅游、特色旅游、乡村旅游等交通基础设施建设,完善客运枢纽、高速服务区等交通设施旅游服务功能。建设邮轮游艇码头、自驾车房车营地等新型旅游基础设施。

推进交通运输助力乡村振兴。巩固拓展交通运输脱贫攻坚成果,全面推进乡村振兴。提升农村地区外通内联水平,有序实施乡镇通三级及以上公路建设、农村公路提档升级和建制村通双车道改造,强化农村公路与干线公路、城市道路以及其他运输方式的衔接。加强资源路、旅游路、产业路建设。提高农村交通安全保障能力,改善农村交通环境,实施农村公路危旧桥改造和安全提升工程。巩固具备条件的乡镇和建制村通客车成果,提升客运服务均等化水平,优化农村地区客运服务供给。推动县、镇、村三级农村物流节点体系建设,畅通农产品进城、农业生产资料和农民生活消费品下乡的物流服务体系。

(四)交通网与信息网、能源网融合发展

推进交通网与信息网融合发展。加强交通基础设施与信息基础设施统筹布局、协同建设,推动车联网部署和应用,强化与新型基础设施建设统筹。建设新一代交通运输综合信息通信专网。推动重点路段、航段,以及隧道、桥梁、互通枢纽、船闸等重要节点的感知网络全覆盖。

推进交通网与能源网融合。适应石化、电力等行业发展,完善液化天然气(LNG)、煤炭、原油等能源物资储运体系建设。推动港口码头、铁路专用线等交通设施与能源管网衔接,强化交通设施与能源设施共享共建,提升能源物资运输保障水平。

六、推进综合交通高质量发展

(一)推进安全发展

提升交通基础设施安全水平。树立全寿命周期高质量发展理念,加强新技术、新工艺、新材料、新设备的应用,高标准高质量打造桥梁工程、隧道工程等交通基础设施。提高抵御自然灾害的能力和设施快速恢复能力。推广建筑信息模型(BIM)等信息技术应用,推进精品建造和精细管理。推进基础设施标准化、预防性、精细化、规范化养护,保障运行安全。加大安全设施投入力度,提升交通设施安全防护水平。强化重点路段安全治理,加大危桥等老旧设施改造力度。进一步健全安全管理责任体系,完善桥区标志标识,提高航道通航保障水平,规范桥区水域船舶通航秩序,提升桥梁防撞能力。强化关键信息基础设施保护,提升车联网等重要融合基础设施安全保障能力,加强交通信息系统安全防护。

完善安全治理体系。健全交通运输安全生产制度和机制,强化现代化信息技术在运行监测、事故感知、预测预警、安全监管等方面的应用,提升安全管理能力。强化道路运输“两客一危一重”、水路危险货物运输、港口危化品装卸储存、长大桥梁(隧道)施工安全等领域的风险防控和隐患排查治理,推广“互联网+安全监管”模式,完善监管系统和平台建设。依法加强公路货运市场治理,强化重型货运车辆装卸源头监管和动态监控。

强化应急保障能力。完善省级交通运行监测与应急指挥平台,构建高效的应急指挥体系。统筹应急物资保障基地建设和应急运力储备,优化专业应急救援力量布局,加强应急救援专业装备配备和资金保障,形成高效应急保障网络。开展多种形式的演练演习,提升交通运输突发事件应急处置能力。强化重大突发公共卫生事件等应急响应机制建设。支持应急运输设施设备创新应用。提高交通发展韧性。

(二)推进智慧发展

推进交通基础设施数字化建设。加快5G技术、北斗导航、物联网、人工智能、BIM等新技术的应用,完善交通基础设施数字化采集、传输、管理与应用体系,夯实数字交通发展基础。推进智慧公路、智能铁路、智慧航道、智慧港口、智慧机场、智慧车站枢纽等建设,构建车路协同智能网联交通设施体系。

提升交通运输数字智慧监管服务能力。提升交通运输科技创新能力,建设具有国际影响力的创新平台。以综合交通大数据中心建设为重点,完善“全链条”、“一站式”综合交通运输大数据平台。鼓励和规范交通运输新业态发展,以新业态发展加速客货运输转型升级。推进基于区块链的全球服务网络建设。加强智能网联汽车研究,实现开放场景的成熟应用。加快新能源汽车、智能船舶、无人机(车)、低空飞行器等新型运输装备研发与应用,推动时速600公里级高速磁悬浮系统在京广深、沪广等大通道中的应用,推动高速货运列车相关设施规划预控。

(三)推进绿色发展和人文交通建设

推进绿色低碳发展。建立健全交通运输领域碳达峰政策体系。促进交通基础设施与生态空间协调发展,最大限度保护重要生态功能区、避让生态环境敏感区,加强永久基本农田保护。加强科技攻关,改进施工工艺,从源头减少交通噪音、污染物、二氧化碳等排放。加强运输需求引导调控,构建绿色集约的客货运输网络。加快交通能源动力系统清洁化、低碳化、高效化发展。加强可再生能源、新能源、清洁能源装备设施更新利用和废旧建材再生利用,推进快递包装绿色化、减量化、可循环。推进交通基础设施绿色化建设、改造。

加强交通运输人文建设。完善交通基础设施、运输装备功能配置和运输服务标准规范体系,满足不同群体出行多样化、个性化要求。加强无障碍设施建设,完善无障碍装备设备,提高特殊人群出行便利程度和服务水平。健全老年人交通运输服务体系,满足老龄化社会交通需求。创新服务模式,提升运输服务人性化、精细化水平。在货车司机集中的公路沿线服务设施、货运枢纽站场和交通物流园区等区域,建设一批功能实用、经济实惠、服务便捷的“司机之家”项目。依法保障“快递小哥”、货车司机合法权益。加强交通文明宣传教育,弘扬优秀交通文化,提高交通参与者守法意识和道德水平。

(四)提升治理能力

加强交通运输法治建设。坚持法治引领,深化交通运输法治政府部门建设。推进城市公共交通、水路运输、危险货物道路运输、地方铁路等法规规章出台。研究制定旅客联程联运、货物多式联运等地方标准。规范网约车、网络货运平台等新业态管理。完善交通基础设施建设、运营、管理行业标准体系,全面推进公路水运和省管铁路建设、安全标准化管理体系。提升交通运输执法队伍能力和水平,严格规范公正文明执法。

建立新型行业治理体系。加强行业信用体系建设。建立健全闭环式、全过程行业信用监管体系,完善守信激励和失信惩戒制度,健全交通运输领域守信激励和失信惩戒主体名单制度。建设涵盖营运车辆定位管理、12328交通运输服务监督电话等业务的省综合运输业务协同平台。

加强交通运输人才队伍建设。优化人才队伍结构,加强跨学科科研队伍建设,造就一批有影响力的交通科技领军人才和创新团队。弘扬劳模精神、工匠精神,完善人才引进、培养、使用、评价、流动、激励体制机制和以社会主义核心价值观引领行业文化建设的治理机制。加强创新型、应用型、技能型人才培养,建设忠诚干净担当的高素质干部队伍,造就一支素质优良的劳动者大军。

七、保障措施

(一)加强党的领导。坚持和加强党的全面领导,增强“四个意识”、坚定“四个自信”、做到“两个维护”,充分发挥党总揽全局、协调各方的领导核心作用,始终把党的领导贯穿综合立体交通网建设全过程。发挥全面从严治党的引领保障作用,建设高质量工程、安全工程、廉洁工程。充分发挥各级党组织作用,激励干部担当作为,全面调动各级干部的积极性、主动性和创造性,以党建引领交通运输事业高质量发展。

(二)加强组织协调。成立省加快建设交通强省领导小组,统筹推进交通强省建设。推动建立省部协调机制,解决综合立体交通网建设中的前瞻性、战略性重大问题。加强与港澳及邻近省份等交通部门的区域协调合作。强化部门协同和上下联动,合力推进综合立体交通网规划建设。

(三)深化体制机制改革。完善省级综合交通规划建设管理体制机制,统筹铁路、公路、水运、民航等协同发展。推进铁路投资建设运营管理体制改革,推动多层次轨道交通融合发展。深化收费公路制度改革,压实地方政府普通公路养护主体责任,全面实施农村公路县镇村三级“路长制”。推动自由贸易试验区航运政策改革创新。推进物流行业管理体制改革。

(四)加强要素保障。强化财政资金引导,加大预算内投资对交通建设、养护的支持力度。拓宽融资渠道,统筹用好地方政府新增债券,完善政府和社会资本合作模式。支持各类金融机构依法合规为市场化运作的交通发展提供融资,引导社会资本积极参与交通基础设施建设。推动交通项目与土地资源一体化开发,探索公益性项目与经营性项目相结合的投融资模式。各级发展改革、自然资源、生态环境等部门要做好项目用地、用林、用海等要素支持保障工作。

(五)加强实施保障。建立综合交通规划管理制度,完善行业中长期规划,做好综合交通运输体系五年发展规划编制。强化各级各类规划的统筹衔接,有关项目纳入各级国土空间规划。建立省市联动机制,细化任务,明确职责,有序推进实施。重大交通基础设施项目可先期开展相关方案研究。定期开展规划实施评估,依据全省发展规划进行动态调整或修订,加强重点项目监管,建立动态监测评价机制。

附件:

1.广东省综合立体交通网高质量发展指标表

2.广东省综合立体交通网布局指标表

3.广东省综合立体交通网规划布局表

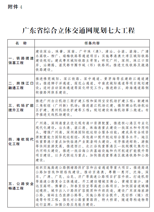
4.广东省综合立体交通网规划七大工程

5.广东省综合立体交通网主骨架及枢纽城市布局示意图

6.广东省综合立体交通网布局规划图

图片

图片

图片图片图片图片

图片图片

图片

图片